在线留言 网站地图 RSS|XML 您好,欢迎访问兰州梦得来化工有限公司网站!
咨询热线-18919836718
联系我们Contact us
全国咨询热线18919836718

兰州梦得来化工有限公司

公司座机:0931-2880908

兰州分公司

联系电话:13359318987

新疆分公司

联系电话:13565952159

联系电话:18999220025

公司传真:0931-2863958

公司网址:www.mendly.cn

公司地址:甘肃省兰州市七里河区王家堡92号

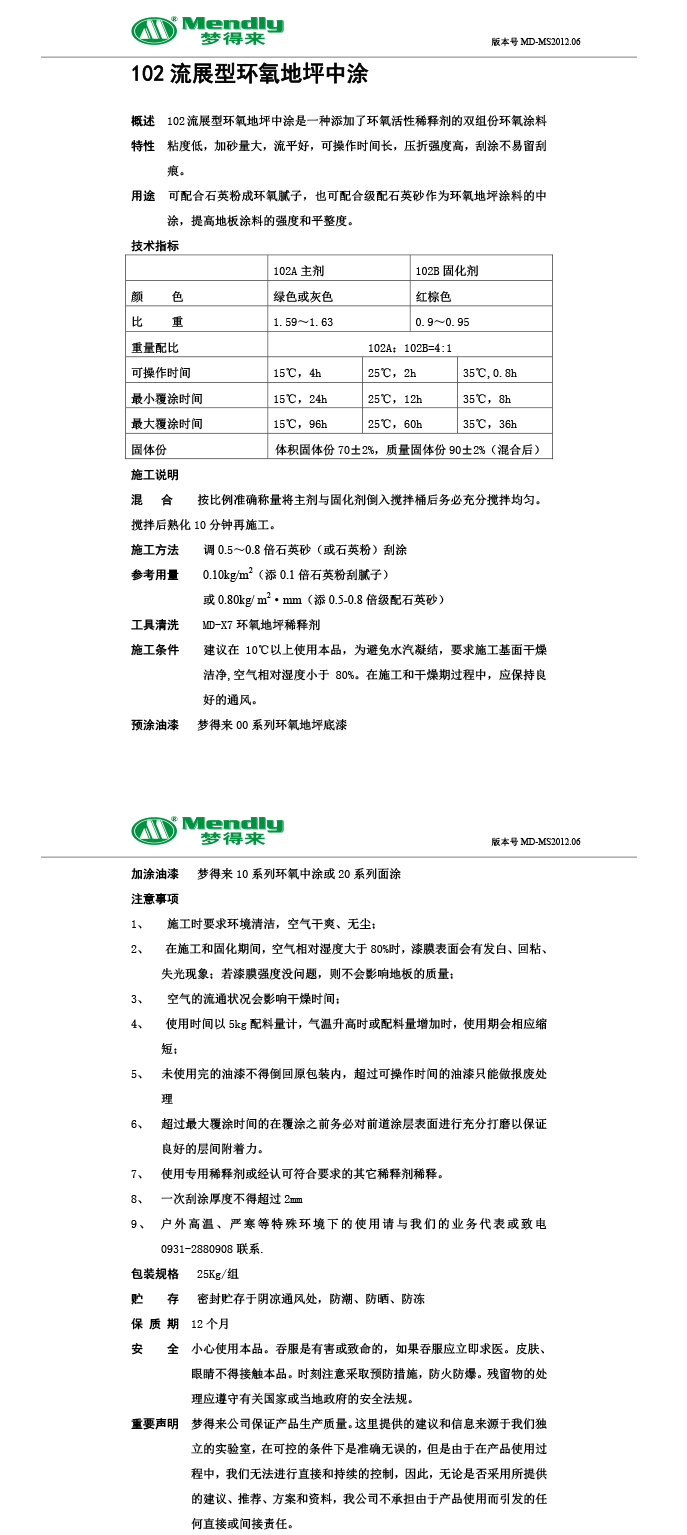
环氧地坪中涂

叶城流展型环氧地坪中涂

环氧地坪中涂是由无溶剂环氧树脂及固化剂所构成的双组份中层地板材料,是目前应用最多的中涂产品。应用领域:药厂、食品厂、电子厂、纺织厂、办公室、医院、手术室、实验室、无菌房及一般轻、重负荷工厂等地板。

在线咨询全国热线
13359318987

流展型叶城叶城环氧地坪中涂

叶城叶城环氧地坪中涂是由无溶剂环氧树脂及固化剂所构成的双组份中层地板材料,是目前应用最多的中涂产品。

应用领域

药厂、食品厂、电子厂、纺织厂、办公室、医院、手术室、实验室、无菌房及一般轻、重负荷工厂等地板。

产品用途

1、用作叶城环氧地坪漆和地面漆中间层,增加整个涂层的厚度和强度。

2、用于基础地面平整度差的工程,可起到找平、修补作用。

3、还可以增加工程的载重、耐磨和抗冲击性能。

本文标签: